作者简介:何旗,304am永利马克思主义学院助理教授,华南农业大学农村党建中心特约研究员;王婷,304am永利马克思主义学院硕士研究生。
文章选自:《统一战线学研究》2023年第2期
内容提要
中国新型政党制度是马克思主义政党理论与中国实际相结合的产物,是中国共产党、中国人民和各民主党派、无党派人士的伟大政治创造,成为近年来我国学术研究的热点。通过对1991 年至 2023 年 1 月 CNKI 收录的 639 篇关于中国新型政党制度的期刊论文的文献计量和可视化分析发现,中国新型政党制度研究在 2018 年后迅速由冷转热,研究议题从单一走向多元,研究方法由浅层思考走向多学科、专业化的深度阐释,整体研究状况由稚嫩走向成熟,由零散走向系统,并逐渐形成了以生成逻辑、主体构成、独特优势、治理效能、国际话语建构、完善路径等为核心主题的研究热点。深度考察和理性分析中国新型政党制度既有研究的文献规模、研究力量、来源期刊、热点议题等发现,既有研究亟待突破的问题包括研究对象同质化、研究议题抽象化、学科视角单一化及研究方法失衡化等。未来的研究应更加注重学理性探究、跨学科研究和扎根中国实践的研究,推动对中国新型政党制度的研究走向深化。
关键词:中国新型政党制度;知识图谱;研究热点;前沿趋势
全文转载如下
政党是现代国家政治生活的重要力量,政党制度是现代民主政治的重要实现形式。中国共产党领导的多党合作和政治协商制度是中国的一项基本政治制度。这一政治制度既植根中国土壤、彰显中国智慧,又积极借鉴和吸收人类政治文明优秀成果,是伟大的政治创造。2018 年 3 月全国“两会”期间,习近平总书记在全国政协联组会上明确将这一政治制度概括为“新型政党制度”,并以“三个新”和“三个有效避免”精辟论述了其鲜明特色和显著优势。这一论述旋即引发了国内学界的强烈关注和广泛讨论,促使以中国新型政党制度为主题的研究呈现爆发式增长态势。本文基于科学计量分析和可视化知识图谱对国内学界关于中国新型政党制度的研究状况进行梳理分析,客观揭示中国新型政党制度研究的发展脉络与现实图景,反思与总结当前研究存在的不足之处与发展进路,以期为科学把握研究热点与前沿问题提供参考。
一、研究工具与数据来源
近年来,基于CiteSpace软件的知识图谱可视化分析成为国内学界梳理某一研究领域历史演进、总结当前现状图景和分析未来发展趋势的重要方法。本文使用这一研究方法,在数据处理和方法步骤上都严格按照既定要求,以便能够得到关于新型政党制度研究的相关知识图谱。
(一)数据来源
本研究的文献数据来源于中国知网(CNKI)期刊数据库。在数据检索过程中,检索方式采用高级检索,相关参数设置如下:篇名=“新型政党制度”,检索条件=“精确”。为保证研究能够系统反映新型政党制度研究的最早成果与最新成果,未限定检索的前置年限与后置年限,具体检索时间为 2023 年 1 月 31 日。由初步检索可知,最早于 1991 年国内学界开始探讨“中国新型政党制度”这一命题,故本研究的有关文献时间范围选定为 1991 年 1 月至 2023 年 1 月,初步获得期刊文章 674篇。为降低研究误差,笔者对初步检索所得文献进行人工校对与筛选,剔除其中期刊导语、报纸摘编、会议综述、新闻报道、人物访谈和重复文献,共得到有效样本文献 639 篇。将样本文献以 Refworks格式导出后,对文献的关键词进行规范化处理,如规范相关同义词、缩写词,合并部分相似关键词,最后经格式转换后导入 CiteSpace 软件,生成相关知识图谱。
(二)研究方法
本文首先使用 NoteExpress 软件对 1991 年 1 月至 2023 年 1 月期间新型政党制度研究年发文量的数量分布、核心作者群的发文量与发文量的期刊分布进行统计分析。其次,运用美国德雷塞尔大学陈超美教授基于 Java 语言开发的可视化分析软件 CiteSpace.6.1.R6(64-bit)梳理样本文献数据,绘制关键词共现图谱,直观呈现关于本研究领域热点主题的信息图景。最后,基于 CiteSpace 共词分析,以余弦指数测度关键词的共现强度,借鉴 Callon 等构建子簇的方法进行聚类分析,进一步绘制新颖度与关注度战略坐标图,以系统地呈现当前新型政党制度研究领域的热点结构,展望该领域未来研究趋势。
二、中国新型政党制度的研究脉络与外部特征
文献数量等外部特征能够反映某一领域学术研究的热度,其在时间轴的变化反映该研究领域的发展脉络,核心作者群情况反映该领域学术共同体发展的成熟度,文献来源期刊的层次与质量反映学界对该领域的关注程度,文献关键词的频次与聚类分布则反映学者对该领域内各项议题的研究兴趣与完善程度。基于此,本文从时间、空间与内容三重维度来探究中国新型政党制度研究的热点分布现状与发展趋势。
(一)时间维度:文献数量迅速增长,研究热度持续攀升
尽管中国共产党领导的多党合作和政治协商制度已走过 70 余年历程,但从相关文献呈现时间看,学界将这一制度称为“新型政党制度”并展开正式研究是从 20 世纪 90 年代初开始的。由图 1 可知,2018 年和 2020 年是该主题研究历程中相关论著发表量的重要拐点,据此大致可将中国新型政党制度研究的历史脉络划分为三个阶段。

1.萌发期(1991—2017 年)
在这一阶段,国内并未出版“新型政党制度”有关论著,相关期刊论文累计发文量只有 8 篇,且许多年份发文量为 0。1991 年,郭尚华在《山西大学师范学院学报(综合版)》上发表题为《对我国新型政党制度的思考》一文。该文从历史与现实双重维度探究“为什么中国必然会选择中国共产党领导的多党合作和政治协商这一新型政党制度”“如何完善我国新型政党制度”。据目前所能掌握文献看,这是国内首篇使用“新型政党制度”一词的专题论文。另从 CNKI 搜索获得以“中国新型政党制度”为题论文中,较有代表性的论文有:《中国新型政党制度的历史必然性与现实必然性》(周秋光,1999)、《中国新型政党制度初探》(谢佑卿,2000)、《中国政党制度是充分体现中国特色社会主义本质要求的新型政党制度》(牟光平,2008)等。此时,少数学者开始从政党制度视角看待中国新型政党制度,并从必然性出发希冀回答“中国为什么能且仅能选择中国共产党领导的多党合作和政治协商制度”这一问题,进而论证这一政党制度“正是中国目前所能找到的最好的政党模式”。但该时期累计发文量较少且多数年份发文量出现“断层”。这反映出在很长一段时期内,学界大都是把中国共产党领导的多党合作和政治协商制度视为我国社会主义制度体系的一项基本政治制度予以考察,并未从学理层面将其视为我国一项不同于西方资本主义国家多党制与其他社会主义国家一党制的新型政党制度进行探究。
2.激增期(2018—2019 年)
自 2018 年起,有关中国新型政党制度的论著陆续出版,期刊论文呈爆发式增长态势。在这一阶段,年发文量于 2018 年开始激增,于 2019 年达到最大峰值,该阶段累计发文量约占发文总量的 43%。这一时期较有代表性的论著如江苏省社会主义学院编的《中国新型政党制度通识》(2019)、河北省社会主义学院编的《“五一口号”与中国新型政党制度》(2019)。另据 CNKI 检索数据可知,2018—2019 年间“新型政党制度”主题相关的被引次数较高且具代表性的论文有:《论我国新型政党制度的独特优势——基于内涵要义、演进逻辑与结构关系的分析》(周淑真,2018)、《嵌入型逻辑:新型政党制度与中国国家治理——基于新中国成立 70 年来的发展经验》(艾明江,2019)、《中国新型政党制度的比较优势》(邓晶艳、代金平,2018)。
需要指出的是,这一时期学界之所以高度关注中国新型政党制度问题,一方面在于中央正式提出“新型政党制度”命题并作出系列论述。习近平总书记明确指出:“中国共产党领导的多党合作和政治协商制度作为我国一项基本政治制度,是中国共产党、中国人民和各民主党派、无党派人士的伟大政治创造,是从中国土壤中生长出来的新型政党制度。”这表明中国共产党领导的多党合作和政治协商制度经过长期实践,正式以“新型政党制度”这一理论形态出场,极大推动着学界对中国新型政党制度的研究,使得 2018 年发文量激增。另一方面在于中国共产党领导的多党合作和政治协商制度日臻完善并积累了丰富的实践经验,亟须从理论上对其进行提炼与升华,建立起科学系统的理论体系,以推动该制度实践的发展。对此,2019 年 9 月,习近平总书记在庆祝中国人民政治协商会议成立 70 周年大会上的讲话中强调:“坚持和完善我国新型政党制度。”尔后,中共十九届四中全会再度强调,要展现我国新型政党制度优势,把我国制度优势更好转化成国家治理效能。因而,如何发掘中国新型政党制度优势并转化为国家治理效能成为此时学术研究的新兴热点。由此,经过两年来的热烈探讨,学界普遍达成这样一个共识:中国新型政党制度是植根于中国土壤、符合当代中国实际且具有独特优势的政党制度,在推进国家治理体系和治理能力现代化中发挥着不可替代作用。
3.升华期(2020 年—现在)
这一阶段有关中国新型政党制度的系统性论著增多,较有代表性的成果如徐峰、高国升著的《正谊明道:中国新型政党制度何以为新》(2021)、中共中央统战部著的《伟大的政治创造——中国新型政党制度》(2022)。这些论著大都是对中国新型政党制度进行基础性的说明与介绍,而对中国新型政党制度中某一具体问题进行深入讨论分析的专著较少。从期刊论文看,这一阶段有关中国新型政党制度研究的发文量有小幅波动,2020 年发文量相比 2019 年的高峰期略有回落,而后于 2021年、2022 年达高位持平,其间有关中国新型政党制度的文献总量为 354 篇,约占总发文量的 55%。相较于前一阶段,热度渐减但仍受关注。其中被引次数较高、有代表性的论文有:《论中国特色社会主义新型政党制度的国家治理优势》(齐卫平、柴奕,2020)、《新型政党制度的优势及其发挥——人民政协视角的分析》(罗峰,2020)、《国家治理场域中全过程民主与新型政党制度——基于新时代中国话语建构的视角》(阙天舒、方彪,2021)。
值得注意的是,2021 年之所以是中国新型政党制度研究发文的小高峰期,是因为恰逢庆祝中国共产党成立一百周年的重要时刻和“两个一百年”历史交汇的关键节点。国务院新闻办公室发表《中国新型政党制度》白皮书,全景式勾勒了中国新型政党制度产生、发展和不断完善的历程,强调中国新型政党制度不同于西方政党政治,“为当代世界政党政治的发展贡献了中国智慧,也成为人类政治文明的新模式”。这体现了党和国家对中国新型政党制度的话语自信,促进了新型政党制度的理论认同。
总之,关于中国新型政党制度研究,在研究数量方面,从零星走向丰富;在研究议题方面,从单一走向多元;在研究方法方面,由浅层思考走向多学科、专业化的深度阐释;整体研究状况由稚嫩走向成熟,由零散走向系统。
(二)力量维度:核心作者群尚未完全形成,学术共同体的成熟度有待提高
分析作者群与发文期刊等研究力量能帮助我们更好地把握新型政党制度研究现状,同时有利于发现和掌握该领域科研动向。根据普赖斯定律(Price law),同一研究主题中,半数论文为核心作者所撰且核心作者数量约等于全部作者总数平方根,这标志着该研究领域的成熟。据 CiteSpace软件统计显示,中国新型政党制度领域作者最高发文量为 12 篇,因此取发文量≥4 篇的前 23 名核心作者群进行考察(如表 1 所示)。核心作者共发文 120 篇,约占总量的 18.8%。这表明中国新型政党制度研究领域的核心作者群尚未形成,该研究领域仍处于发展阶段。从核心作者群所属机构来看,集中为党校、社会主义学院与高校中的马克思主义学院、政治学院等两大类。另据 NoteExpress 软件统计显示,中国新型政党制度领域 639 篇文章涉及作者 611 人,多数研究者属于独立进行研究,显示作者间的合作关系较弱,呈现出各自为战的状况。

文献来源期刊的层次和质量反映学术共同体对该领域的研究程度。据 NoteExpress 软件统计显示,中国新型政党制度研究领域涉及期刊 183 种,刊文量前 14 的期刊如表 2 所示。它们累计发文 269篇,约占总文献的 42%。与核心作者群所属机构集中于社会主义学院、党校相对应,中国新型政党制度研究领域的期刊也多集中为社会主义学院学报、政协与各民主党派主办的期刊。它们大都围绕中国新型政党制度策划专题栏目,如《上海市社会主义学院学报》自 2019 年起便开设“新型政党制度专题”,《中央社会主义学院学报》于 2018 年第 5 期、2022 年第 2 期分别设置“新型政党制度”研究专题,体现出学界对新型政党制度与统一战线工作联系的密切关注。重庆社会主义学院主办的专业学术期刊《统一战线学研究》,持续对新型政党制度研究论文进行策划和出版。但多数专业度高、权威性较强的学术期刊并未开设相关专栏探讨中国新型政党制度,多是在相关政治学研究与党建研究专题下进行零星探讨,高层次研究成果仍偏少。

(三)内容维度:热点主题网络初步形成,潜在研究热点有待深入挖掘
1.关键词共现分析:核心议题高度聚焦,热点议题分布广泛
CiteSpace 可视化软件的主要功能是对输入的文献数据进行可视化分析和生成共现矩阵,据此获得关键词共现知识图谱。具体步骤如下:(1)对从 CNKI 搜索所得的新型政党制度研究领域的文献数据导入 NoteExpress 进行筛选、去重与梳理。(2)对文献数据的关键词进行规范化处理,将关键词的同义词或缩写词进行规范,部分关键词进行大类合并,如将“中国新型政党制度”规范为“新型政党制度”,“共产党”规范为“中国共产党”。(3)对软件参数进行设置,设置“Time Slicing”为“1991 年 1 月—2023 年 1 月”,以 1 年为一个时间切片,分析对象选择“keyword”,阈值设置为 TopN%=15%,运行结果生成 1991 年 1 月—2023 年 1 月中国新型政党制度研究的关键词共现图谱(如图 2 所示)。同时,关键词出现的频次是衡量其受关注度与重要性的重要指标。本研究运用 Cite Space软件的词频分析功能得出 1991 年 1 月—2023 年 1 月中国新型政党制度研究的高频关键词(前 26 个)(如表 3 所示)。

通过表 3 中的高频关键词可知,中国新型政党制度研究具有较强的时效性与现实性,受到较高关注度的议题多是在 2018 年及以后提出的。具体结合图 2 而言,学界围绕中国新型政党制度主题,形成了“多党合作”“民主党派”“中国共产党领导”“制度优势”等相互关联的中心放射型研究主题网络,并在此基础上延伸探讨了众多议题。但相比核心议题的高频高热度,其他热点议题的频次与热度相对较低,与其相关的文献多是从相近视角对中国新型政党制度进行研究,并未形成一定的规模。
2.关键词聚类分析:研究议题多聚焦制度本身,研究细化程度有待加深
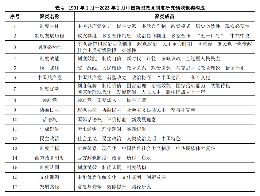
为对中国新型政党制度的研究前沿和趋势认知更加清晰,本文借鉴 Callon 等构建子簇的方法,将基于 CiteSpace 所得的 126×126 关键词共现矩阵划分为 26 个聚类。考虑到由两个关键词构成的聚类难以准确地反映其代表的研究方向和内容,因此删除这类聚类,最终得到有效聚类 17 个。每个聚类根据其所包含的关键词,概括出聚类的名称。17 个聚类代表了中国新型政党制度研究领域当前的主要研究内容和方向,具体如表 4 所示。

新颖度与关注度战略坐标图是在聚类分析的基础上,以各聚类的新颖度和关注度指标为依据绘制的二维平面图,用可视化的形式呈现每个聚类的象限位置及变化,继而分析当前领域的研究热点结构及其发展变化。新颖度指数代表每个聚类中各关键词成员的平均共现时间与全部关键词平均共现时间的离均差,负值表示该聚类研究起始时间较早,正值表示该聚类研究起始时间较晚;关注度指数代表每个聚类的平均共现频次与全部关键词平均共现频次的离均差,负值表示该聚类研究内容受关注程度较低,正值表示该聚类研究内容受关注程度较高。根据前文所得的 17 个聚类,通过计算各聚类的关注度指数和新颖度指数建立战略坐标图,具体如图 3 所示。

战略坐标图以关注度为横轴,新颖度为纵轴,共分为四个象限。如图 3 所示,从聚类总体分布来看,在上述 17 个聚类中,5 个聚类位于第一象限,9 个聚类位于第二象限,3 个聚类位于第四象限。大部分聚类位于第一、二象限,说明“新型政党制度”这一命题当前处于研究的黄金期,受关注度较高,潜在研究动力强劲。综上所述,可以把各聚类议题划分为三类具有代表性的研究热点,分别是基础型研究热点、核心型研究热点与潜在型研究热点。
第一类是基础型研究热点。基础型研究热点位于战略坐标图第四象限。该象限的 3 个聚类关注度>0,而新颖度<0,表明其所代表的内容在 1991 年 1 月—2023 年 1 月期间虽然不是研究的新发热点,但是关注度一直较高。其具体包括“制度主体”“制度发展历程”“制度必然性”等相关内容。
第二类是核心型研究热点。核心型研究热点位于战略坐标图第一象限。该象限的 5 个聚类关注度和新颖度均>0,表明其所代表的内容在 1991 年 1 月—2023 年 1 月期间在中国新型政党制度研究领域较为成熟,属于研究热点和核心内容。其具体包括“制度效能”“统一战线”“中国共产党”“制度优势”“参政党”等相关内容。
第三类是潜在型研究热点。潜在型研究热点位于战略坐标图第二象限。该象限的 9 个聚类关注度<0,而新颖度>0,表明其所代表的内容是 1991 年 1 月—2023 年 1 月期间在中国新型政党制度研究领域潜在的研究热点。这些研究热点或将成为今后研究关注的重点领域。其具体包括“协商民主”“话语权”“生成逻辑”“民主政治”“制度目标”“西方政党制度”“制度认同”“文化渊源”“发展路径”等相关内容。
对中国新型政党制度研究文献外部特征的定量分析在宏观上展现了该研究的整体状况,但深入解读该领域关键词共现网络与聚类分布特征离不开对研究内容尤其是热点议题的定性分析。为此,本文结合关键词图谱与代表性研究成果进行深入的内容分析,梳理出了中国新型政党制度研究的以下热点主题。
(一)关于中国新型政党制度的生成逻辑
围绕“如何理解新型政党制度是生长于中国土壤的制度”这一命题,学界立足于中国大地,从理论渊源、文化根脉、历史根基三个维度切入,研究阐明中国新型政党制度蕴含的中国式生成逻辑。
其一,理论渊源:继承和发展马克思主义政党理论及其中国化的理论体系。任何理论的生成都不是一座“飞来峰”,而是必须从已有思想材料出发。从理论上看,中国新型政党制度源于对马克思主义政党理论及其中国化理论体系的继承与发展。吕楠指出马克思主义多党合作思想为中国新型政党制度的建立和发展提供了思想指导。赵婷、蒋锐提出中国新型政党制度实现了对政党理论、民主理论与国家治理理论的创新发展,在政党理论中深化了政党类型划分的理论认识,引入政党制度分类的新变量;在民主理论中扩充了民主意蕴,丰富了民主形式;在国家治理理论中扩展了嵌入式治理理论,丰富了协同治理内涵。
其二,文化根脉:吸纳和传承中华优秀传统文化精髓。任何一种政党制度都带有本国独特的文化基因。新型政党制度是政党文化的结晶,必然要与民族传统文化相结合。王成、李珊珊认为“和合”文化中包括的和谐相生的自然观、中庸平和的道德观、和而不同的社会观等内容贯穿于中国新型政党制度的创立过程、制度结构与理论体系之中,使整个制度呈现出鲜明的“和合”价值取向。梁杰皓、丁俊萍指出“天下为公”“以民为本”的政治理念奠定了中国新型政党制度的思想基础,为其出场提供了思想支撑和政治基因。
其三,历史根基:承接和赓续中国政党政治及中国共产党的奋斗历程。政党制度不是凭空设计出来的,而是植根于具体的历史实践。对此,学界从两种视角展开对中国新型政党制度的历史回溯。一是对近代中国政党模式的摸索。尚同认为近代中国政党制度经历了一个照搬西方政党制度、一党独裁和多党合作的动态演化过程。无论是民国初年多党政治的探索,还是国民党的一党专政,在中国都是行不通的;中国共产党领导的多党合作和政治协商制度的确立不仅是历史的选择,也是中国共产党、各民主党派和无党派人士的共同选择。二是中国共产党在百年奋斗历程中的开拓创新。政党制度既是在中国历史文化土壤中天然“长”成的,更是中国共产党在革命、建设和改革的实践中奋力“做”成的。钟德涛从中国共产党发展史视角进行考察,提出中国新型政党制度在中国共产党百年奋斗历程中孕育、形成、确立、发展和定型。
(二)关于中国新型政党制度的主体构成
与西方国家及其他社会主义国家政党制度不同,中国新型政党制度的制度主体包括中国共产党、各民主党派和无党派人士,从而形成了共产党领导、多党派合作、共产党执政、多党派参政的生动局面。为此,学界高度关注中国新型政党制度主体在政治体制运作过程中的定位、主体关系等问题。
其一,关于中国新型政党制度格局中共产党领导与执政地位的探讨。周淑真从历时性角度展开分析,强调中国共产党在政党制度问题上的领导力与新型政党制度的产生和发展过程相契合,是通过在“长”和“做”之间的政治判断和政治选择实现的。董树彬运用共时性叙事手法,论证中国共产党在推动中国革命前进的过程中同其他微观政治主体互动并实现了对其他政治主体理论、实践和制度三个层面的全面超越,确立了自身在中国新型政党制度中的领导地位。
其二,关于中国新型政党制度格局中民主党派参政党地位的分析。基于政党制度结构范式的分析视角,张春满、郑鑫指出新型政党制度包含中国共产党和民主党派间多党合作的主范式和民主党派内部良性竞争的次范式,长期稳定的多党合作和民主党派内部的良性竞争超越了西方政党政治的短期有限合作、恶性竞争和否决体制,是人类政治文明的创新。黄天柱从无党派人士角度出发,强调无党派人士参加多党合作有其历史逻辑、理论逻辑和实践逻辑,是中国新型政党制度的一大特色,具有独特的功能价值。
其三,关于中国新型政党制度格局中党际关系的比较阐释。崔珏从理论层面对新型政党制度中中国共产党和各民主党派、无党派人士这些制度主体的内涵与定位进行提炼和归纳,认为政党概念、属性的不同决定不同政党的政党建设目标不同,但协商民主方式和合作性政党关系也决定了执政党建设和参政党建设具有相关性。熊光清、蔡正道从结构、规则和关系三个层面剖析了新型政党制度的内涵,指出中国共产党与各民主党派和无党派人士形成的领导与合作、执政与参政和相互监督的政党关系是对西方国家竞争性和对立性政党关系的超越,是一种以协商和合作为核心的新型政党关系。
(三)关于中国新型政党制度的独特优势
“新型政党制度”这一新命题的提出意味着中国政党制度由原来的“中国特色社会主义政党制度”演进为中国特色的“新型政党制度”,由“特色”到“新型”诠释着新型政党制度不同于西方传统政党制度和旧式政党制度的独特优势。就此,学界围绕中国新型政党制度的本土优势和比较优势两条路径之“新”展开了讨论和分析。
其一,从本土视角出发阐明中国新型政党制度的独特优势。基于历史的考察,蒋锐、杨森认为中国新型政党制度日益彰显出有利于实现和维护最广大人民根本利益、增强社会凝聚力和向心力、促进政治与社会和谐稳定、提高决策和执行效率、强化监督和减少腐败等独特优势。基于对内涵、演进逻辑和结构要义的分析,周淑真指出中国新型政党制度显示了治理的有效性和决策的科学性,在处理政党与政权、政党与政党、政党与社会这三重关系上更为负责任和有效率。李军刚认为中国新型政党制度构建了“共产党领导、多党派合作,共产党执政、多党派参政”新型结构关系,在机制层面包含利益表达机制、政党协商机制、决策施策机制和民主监督机制,在效能层面发挥共识达成效能、优化决策效能、高效执行效能、维护稳定效能,三者相互影响、相互依存并最终有效推进国家治理体系与治理能力现代化。
其二,从比较视角出发揭示中国新型政党制度的独特优势。中国新型政党制度的优势不仅体现在最合乎中国国情,还体现在与他国政党制度进行横向比较时,具有“我有你没有、我能你不能”的政治特质和政治优势。就此,杨德山将中国新型政党制度分别与资本主义国家政党制度、其他社会主义国家政党制度以及中国旧式政党制度进行比较,深入分析中国新型政党制度在理论、实践和制度上的“新”之所在。高立伟以新型政党制度如何回应政党政治的价值追求、民主政治和制度效能三大核心命题为切入点,论证中国新型政党制度的比较优势,强调其为世界政党政治提供了中国方案和中国智慧。龚少情以中西政党制度比较视角,提出中国新型政党制度实现了对西方政党制度的双重超越,丰富了世界政党制度的类型。
(四)关于中国新型政党制度的治理效能
治理效能反映制度构成要素的互动关系及其变化,是制度优势发挥程度的关键变量。作为中国特色社会主义制度的创新成果,中国新型政党制度在国家治理实践中彰显着多重治理效能。目前,学界对其治理效能的研究主要从两个维度切入。
其一,中国新型政党制度的效能体现。历史经验表明,中国新型政党制度与国家治理间具有密切联系。一方面,新型政党制度优势转化为国家治理效能,有助于推动我国治理现代化进程;另一方面,国家治理现代化成果能更好地彰显与反哺新型政党制度优势,推动这一政治制度成熟定型。方雷、崔哲以政治过程的动态分析为视角,提出中国新型政党制度在政治引领、政治整合、政治协商过程的有效运作中体现出“人民本位”的利益代表、多元互动的利益整合与有效参与的利益实现三大治理效能。魏晓文、秦雪从政党制度与治理效能的逻辑关系出发,提出中国新型政党制度所具有的独特优势集中彰显了凝聚国家治理目标和道路共识、提升国家治理主体的社会整合力、保障国家治理决策的科学性与民主性的国家治理效能。许奕锋继而指出,中国新型政党制度以其政治效能、共识效能、整合效能及制度效能在推进国家治理现代化中发挥着定向、善治、聚力和规范等独特的治理效能。
其二,中国新型政党制度效能的提升路径。随着全面建设社会主义现代化国家新征程的开启,推进新型政党制度优势更好转化为治理效能尤为重要。臧秀玲、刘华超认为需立足于加强和改善党的领导、完善协商民主机制,巩固和维护依法治理格局,不断增强党的人民利益代表性、巩固和发展和谐的政党关系、提高决策的科学化民主化水平。王萌、柏维春以政党制度中主体结构耦合的内在稳定性和要素互动的有效性为逻辑起点,提出聚焦政党主体建设是中国新型政党制度优势转化为治理效能的可行路径,即在坚持中国共产党集中统一领导的前提下,强化民主党派的责任意识和加大多党合作的制度供给,提升作为组织平台的人民政协建设水平。齐卫平、柴奕提出需完成中国新型政党制度同其他方面制度的衔接,发挥这一制度在中国特色社会主义制度体系中的具体效能,发展社会主义民主政治等。
(五)关于中国新型政党制度的国际话语建构
长期以来,由于政党起源于西方,一些人认为西方政党制度是先发性的、内生的,中国政党制度是后发的、外生的,因而中国大地上生发的政党制度被排斥在世界政党谱系之外。作为实践形态的中国新型政党制度尽管已然形成,但作为理论形态的中国新型政党制度的话语体系尚处构建进程之中,呈现出实践先于理论话语的状态。“如何从理论与实践相结合的高度,将中国新型政党制度之‘新’深刻地揭示出来,进而形成新的政党制度理论,创建新的政党制度话语,用中国先进的政党制度理论和话语表述充实世界政党制度话语体系,已经成为中国政治理论工作者义不容辞的迫切任务。”为此,学界围绕中国新型政党制度话语权的内涵与价值展开了研究。杨松禄认为:“新型政党制度话语权,就是对中国新型政党制度的实践(道路)、理论、制度、文化的解释权、表达权和引导权。”孙林从制度学习与变革的角度出发,认为中国新型政党制度实现了制度形式结构、政党关系模式与制度运行机制三方面的变革,突破了传统政党制度类型学的理论分类,由此实现了对建基其上意识形态和舆论话语霸权的突破。
在分析中国新型政党制度话语权现状基础上,学界更多地以问题为导向,对“构建中国新型政党制度话语权的困境与路径”议题进行了广泛研究与探讨。赵云指出,我国新型政党制度话语体系的建设面临“西方中心主义”主导的话语体系、政党文化发育不成熟、政党制度理论不完备、传播工作不到位等四方面的困境。面对中国新型政党制度话语权滞后现象,学界普遍认为中国新型政党制度话语权是等不来、靠不来的,只有积极地去建设、勇敢地去争取。基于对我国新型政党制度话语体系转换的审视,华正学提出“话语表达要使用独具魅力的中国话语、要遵循政党话语的规范、做到守正创新”,由此在错综复杂的国际话语权较量中提升中国新型政党制度的话语影响力。臧秀玲提出,应立足于马克思主义中国化理论成果、中华优秀传统文化、中国特色社会主义伟大事业和构建人类命运共同体的使命担当,从话语体系、话语主题、传播方式、话语环境着力探索提升中国新型政党制度国际话语权的实践路径。
(六)关于中国新型政党制度的完善路径
历史与实践表明,中国新型政党制度是符合中国国情、彰显中国智慧的政党制度,但这并不是说这一制度已完全成熟定型。相反,它在具有广阔发展前景的同时仍有许多地方需要进一步发展完善。
其一,在理论体系上,以习近平总书记关于中国新型政党制度的重要论述为指导,科学构建新型政党制度理论体系。就此,徐凤月、孙壮认为中国新型政党制度是以习近平同志为核心的党中央对中国共产党领导的多党合作和政治协商制度的新定位,提出加强中国新型政党制度的理论创新在于两方面:一是在现有理论基础上结合新型政党制度相关议题进行探索与深入分析;二是围绕“建设什么样的政党制度,怎样高质量地建设好这一政党制度”这一理论命题形成完善的政党理论体系,厚植新型政党制度理论根基。
其二,在主体优化上,始终坚持中国共产党的领导,强化民主党派能力建设。执政党建设与参政党建设是新型政党制度主体建设的一体两面,二者相辅相成,不可分割。其中,执政党建设是政治前提和根本保证,参政党建设是主攻方向和发力重点。就执政党建设看,孙文飞、王立峰认为坚持和完善中国共产党的领导要着眼于提升中国共产党的领导能力、坚持全面从严治党与注重政治共识建设三方面。就参政党建设来说,蔡宇宏提出参政党自身参政议政和主体监督能力的提高,应主要着眼于树立和强化政党主体意识、充分了解社情民意以出好实招、激发组织活力三方面。
其三,在载体建设上,发挥人民政协作为中国新型政党制度重要政治形式和组织形式的作用。以人民政协的政治定位为出发点,刘家强认为发挥好人民政协制度平台作用首先要在参加人民政协的各党派团体和各族各界人士中,不断增进对中国特色社会主义的最大共识度;其次要着力加强思想政治引领,始终把习近平新时代中国特色社会主义思想作为根本遵循和科学指南;最后要推动政协协商与政党协商的有机衔接,在协商中广泛凝聚共识。罗峰认为,作为专门协商机构的人民政协具有政治性、群众性、协商性、专门性和制度性的结构特征,要通过人民政协进一步彰显蕴含于中国新型政党制度中的代表性、动员性、整合性以及包容性等优势。
四、中国新型政党制度研究的薄弱之处与突破路径
运用科学计量分析方法和可视化图谱的分析表明,学界对中国新型政党制度的研究取得了丰硕成果,并为相关议题的深化研究做了较好的学术积累。但是深度考察和理性分析既有研究的数据、图谱、战略坐标图等发现,既有研究仍存在诸多方面的不足,亟待学界进一步深化与拓展。
(一)研究成果数量与质量不相匹配,学理性探究亟待加强
如前所述,2018 年习近平总书记对“新型政党制度”这一命题的新论述,成为推动我国政党制度发展、加强多党合作研究的关键节点。针对从“中国特色政党制度”到“新型政党制度”的概念演进,学界的研究还处于起步阶段,存在较为明显的研究成果数量与质量不相匹配现象,学理性探究亟待加强,整体成果质量有待提高。CNKI 所收录的关于中国新型政党制度的期刊论文在 2018 年以前近乎是空白的,在 2018 年“新型政党制度”这一命题正式提出后,相关学术论文呈井喷式增长,高达 639 篇,但其中高质量的核心期刊论文仅 121 篇。从研究质量看,已发表的研究成果中多是经验性、解释性研究,把中国新型政党制度看作“政治话语”,以解读、论证、宣传党和国家领导人的相关讲话、党中央发布的相关文件为主,偏重文本的宣传性与解读性。从聚焦议题看,关于新型政党制度生成逻辑与特色优势的肯定性研究成果较多。这些研究成果对帮助人们科学把握中国新型政党制度的演进逻辑、制度优势、理论意蕴与实践价值等问题积累了知识,发挥了重要作用,有助于夯实新时代坚持中国共产党领导和加强多党合作的民意基础、社会认同,凝聚统一战线正能量。
需要指出的是,面对当前政策解读成熟的研究状况,学界也应注意到新型政党制度研究领域有深度的学理性研究成果较为缺乏,学理性分析还有很大的提升空间,研究重心理应转向更高层次的学理探究。所谓更高层次的学理探究,就是要摒弃和克服低水平、同质化、碎片化研究,彰显中国新型政党制度研究的系统性、整体性、科学性,注重对逻辑理路和客观规律的理论探索,善于从政理、法理、哲理维度作出更加体系化的归纳和阐释。
一方面,要加强对中国新型政党制度基础理论的研究,夯实理论根基。在学理上探究中国新型政党制度的理论基础,是推进该领域研究学术化转向的重要标志。从世界范围来看,政党制度是现代民主国家的普遍政治现象。中国共产党领导的多党合作和政治协商制度要体现类型创制的世界性和文明意义,就需要有完善的理论体系对中国新型政党制度中发生的政治活动和现象的普适性和独特性进行解释和分析。从已有研究成果来看,研究体系已基本确立,但对于若干基本理论问题仍需进一步探究,如对中国新型政党制度相关核心概念的源流考释与话语分析、中国新型政党制度与多党合作制度的关系、中国新型政党制度在中国式现代化中的角色定位、中国新型政党制度与全过程人民民主的契合互动、中国新型政党制度对丰富发展人类文明新形态的世界意义等。在以中国式现代化全面推进中华民族伟大复兴的历史进程中,中国新型政党制度面临的新困难与新任务必然要求理论的发展与完善。下一步,中国新型政党制度基础理论研究的工作重点是从本国国情出发,运用中国的政党理论解释中国的政治现象,引领中国政党政治的发展过程与实现中华民族伟大复兴。
另一方面,要加强对中国新型政党制度体系的研究,拓展研究视野。新型政党制度研究不仅需要关注现实政治议题,同时也要更加关注历史与现实的互动;不仅要关注对西方政党制度理论的探究与反思,同时也要更加关注基于中国经验的新型政党制度话语体系建构;不仅需要掌握制度体系的宏观性,同时也要剖析相关机制和具体行动的中观性和微观性。中国共产党领导的多党合作和政治协商制度不仅包含多党合作制度与政治协商制度两大方面,还涉及利益表达、政党协商和民主监督等相关机制的运行。同时,在中国特色社会主义伟大事业不断向前推进的过程中,中国共产党和各民主党派的队伍规模、成员结构、组织网络都将不断发生变化,中国新型政党制度本身自然也会随形势的变化而发展。因此,在坚持根本原则和基本方针的前提下,建立健全中国共产党对多党合作和政治协商的领导体制,推进多党合作的制度化建设,发挥多党合作的制度效能,加强中国特色社会主义参政党建设,以及构建民主党派干部培养选拔使用机制等都需不断完善。这些具体的实践议题也都应引起学界更多的关注与研究。
(二)研究力量与研究表现力状况不相匹配,跨学科研究队伍亟待建立
众所周知,中国新型政党制度的发展并不是一帆风顺的,它萌芽于近代以来中国谋求民族独立、国家富强的革命斗争中,随着中华人民共和国的成立而确立为国家的基本政治制度,并在社会主义建设和改革开放的历史进程中内容日益丰富。中国特色社会主义进入新时代,中国新型政党制度焕发出了强大的生命力。同时,这项制度也面临理论研究不足、民主党派参政议政的内容趋同、参政合力不强、参政机制不健全、部分民主党派成员对中国新型政党制度认识不到位、履职能力不够等不足。面对上述状况,亟须建设一支高素质、跨学科的综合性研究队伍,开阔研究视野,为中国新型政党制度的持续研究注入活力。然而,从既有研究力量和期刊分布状况来看,当前中国新型政党制度领域核心作者群尚未完全形成,作者、研究机构与期刊之间的思想交流和经验共享尚不够充分有效。合作不足导致推进中国新型政党制度研究纵深发展的后劲不足,专业度高、权威性强的学术期刊缺位导致高质量研究成果相对缺乏。
党的二十大报告擘画了以中国式现代化全面推进中华民族伟大复兴的宏伟蓝图。实现这一宏伟目标关键在于政党责任担当,既需要执政党的坚强领导,也需要参政党的力量支撑,即需要把我国新型政党制度坚持好、发展好、完善好。这就需要中国新型政党制度领域的作者群进一步增强学术共同体意识,以中国政党政治实践为基础,以学术活动为纽带,聚焦问题研讨与理论创新,共同思考、交流、对话和合作,在良性互动中激发对中国新型政党制度热点问题的研究热忱,在个人智慧与共同体力量的双重驱动下推动新型政党制度研究繁荣发展。一方面,增强学科融合意识,运用交叉学科知识加强对新型政党制度的研究。要将不同的研究方法融会贯通,形成跨领域的交流与对话,把马克思主义理论、中共党史党建学、政治学、社会学、管理学、历史学等学科与新型政党制度研究相结合,选择不同的学科视角去考察新型政党制度。另一方面,推动方法论的拓展与求新,综合定量与定性等多种研究方法,增强新型政党制度研究成果的学术表现力。纵观当前中国新型政党制度研究状况,受限于研究力量的单一,研究方法上也多以定性研究、文本分析和概念阐释为主。如从领导人讲话和相关政策文本出发进行宏观阐释的研究成果较多,但基于地方多党合作实践、协商民主以及民主党派成员等的实证研究较少。单一研究方法的运用无疑会限制中国新型政党制度研究活力的迸发。为此,可以运用问卷调查法、访谈法、量化研究、实证分析等方法作为定性研究与文本分析法的补充,如构建一个可量化的有关中国新型政党制度优势和治理效能的评价指标体系,对某个领域或某一地区多党合作与政治协商实践经验进行问卷调查与访谈了解等。
(三)理论与实践不相匹配,研究成果要扎根中国大地
中国作为一个超大规模的国家,身处大变革大发展的时代变局中,尤其是在实现中国式现代化和中华民族伟大复兴的进程中,会遇到来自国际和国内的各种风险与挑战,这为中国新型政党制度研究的深化拓展提供了现实的需求与广阔的空间。但从新型政党制度的既有研究来看,理论与实践并未保持一致步调,中国新型政党制度理论体系的构建与研究总体上落后于实践。这种滞后不仅体现在理念层面,而且还表现在学术研究上。
一方面,学界对中国新型政党制度的研究起步较晚,更多是从“基本政治制度”或是“中国特色政党制度”的维度去考察中国的多党合作与政治协商。中国共产党领导的多党合作和政治协商制度不仅是当代中国的一项基本政治制度,还是一种产生于中国土壤,且历经考验并日臻成熟完善的世界范围内的新型政党制度,彰显出蓬勃的生命力。中国新型政党制度嵌入中国式现代化整体架构,对中国式现代化的突出功能作用集中体现为:巩固中国共产党领导的政治价值功能,实现优质高效发展的社会价值功能,实现有序政治参与的文化价值功能,实现团结和谐稳定的安全价值功能,探索人类社会更好政治制度的道路价值功能。但学界近乎只在 2018 年正式提出“新型政党制度”这一命题后,才开始对这一制度进行阐释与研究,整体的理论研究仍处于起步阶段。反观中国之治与西方之乱的强烈反差,当今通行的政党政治学也还未能对中国新型政党制度提供充足的学术支撑。有的研究用西方政党政治概念裁剪中华人民共和国成立以来我国现代化进程中的“中国故事”,更无法从中国多党合作与政治协商的实践出发探索中国新型政党政治发展的内在逻辑和规律。为此,构建科学完备的中国新型政党制度理论体系,是中国政党屹立于世界政党之林、中国走近世界舞台中央并掌握话语权的客观需要。
另一方面,学界对中国新型政党制度的研究在一定程度上存在重理论、轻实践倾向,大多从理论层面进行阐释论证,较少深入基层实践去考察中国新型政党制度的实际运作过程。学界阐发中国新型政党制度优势与特征的研究成果汗牛充栋,但在中国新型政党制度的实际运行过程中,这些特点和优势的“应然”与“实然”之间是否统一仍待印证。因此,如何对中国新型政党制度丰富的制度化实践经验及其运行机制进行深入细致的分析,尤其是对新时代以来中国新型政党制度在实践中的创新探索进行经验总结,并上升为中国新型政党制度的理论体系和话语体系仍有广阔的探索空间。
政党政治是现代政治的基本特征,但以何种形式出现、以何种方式运行,在不同的国家存在着不同的探索。与时代的脉搏互动,与时代的主题呼应,是中国新型政党制度研究踏上新征程的基础。当前中国正处于比历史上任何时期都更接近实现中华民族伟大复兴目标的时期。在世界百年未有之大变局加速演进的背景下,政党政治中的各种问题和矛盾也会被放大。为解决中国式现代化进程中中国新型政党制度的挑战、风险、阻力和矛盾提供学理支撑,是当前该研究领域的紧要任务。我们要自觉树立问题意识和问题导向,坚持理论与实践相结合的原则,既要加强政策文本的挖掘,从中汲取养分,也要立足于实践,关注中国新型政党制度的实际运行情况。要通过深入的调查研究、学理分析,剖析这一制度运行过程中尚不完善的地方,针对这些问题提出相应的对策建议与改进措施。