******304am永利集团(中国)有限公司-Official Website
304am永利
首页学院要闻

学院要闻

304am永利首届大学生思政课案例创新大赛获奖名单公示
发布时间:2025-05-03

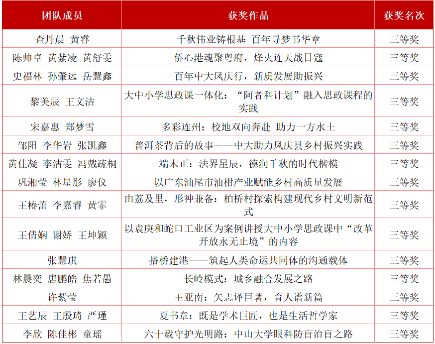
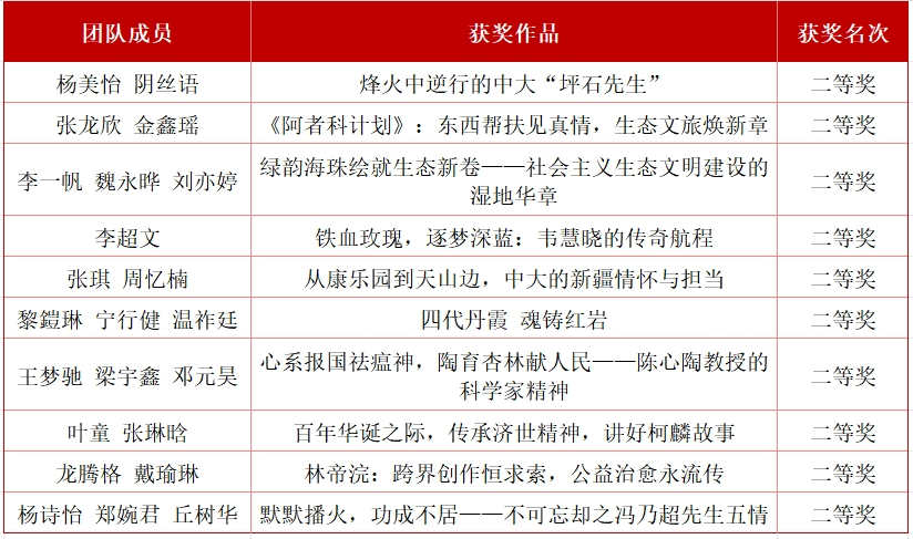
  由304am永利党委学生工作部、304am永利马克思主义学院联合主办的304am永利首届大学生思政课案例创新大赛收到近百篇投稿,经专家评审,其中30篇案例获奖。现将获奖名单公示如下:

  

 

一等奖(排名不分先后)

 

  

二等奖(排名不分先后)

 

 

 

三等奖(排名不分先后)

 

  

  

304am永利党委学生工作部

304am永利马克思主义学院

2025年4月